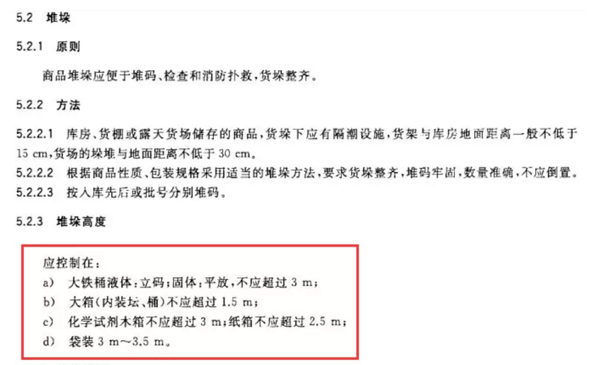
貨物物料堆高(堆垛)的相關規范要求到底是多少?
案例:2019年3月31日7時12分許,蘇州昆山市昆山漢鼎精密金屬有限公司機加工車間外一存放鎂合金碎屑廢物的集裝箱發生爆燃事故,造成7人死亡、5人受傷。初步分析,事故直接原因是企業在鎂合金鑄件機加工過程中,使用了含水較高的乳化切削液,收集的鎂合金碎屑廢物未進行有效的除水作業,鎂與水發生放熱反應,釋放氫氣,又因鎂合金碎屑堆垛過于集中,散熱不良,使得反應加劇,瞬間引發集裝箱內氫氣發生爆燃,爆燃的沖擊波夾帶著燃燒的鎂合金碎屑沖破集裝箱對面機加工車間的卷簾門,導致機加工車間內卷簾門附近的員工傷亡。
《生產過程安全衛生要求總則》(GB/T12801-2008)5.8.1.2:應保證儲存物品的平穩、安全。垛的基礎要牢固,不得產生下沉、歪斜或傾塌。
《生產設備安全衛生設計總則》(GB5083-1999)5.3.1生產設備不應在振動、風載或其他可預見的外載荷作用下傾覆或產生允許范圍外的運動。
《港口危險貨物集裝箱堆場安全作業規程》(GB/T36029-2018)
《危險貨物集裝箱港口作業安全規程》(JT 397-2007)


《倉儲場所消防安全管理通則》(GA1131-2014)
《建筑設計防火規范》(GB50016-2014,2018版)
1.甲、乙類物品以及容易相互發生化學反應或者滅火方法不同的物品嚴禁和丙類等倉庫混存。
2.庫存物品應當分類、分垛儲存,物料及物品堆放應符合下列要求:物料及物品堆放應符合下列要求:

(1)每垛占地面積不應大于100 m2;
(2)垛與垛的間距不小于1m;
(3)垛與柱、梁間距不小于0.3m;
(4)垛與墻的間距不小于0.5 m;
(5)高架庫內堆放應符合設計要求;
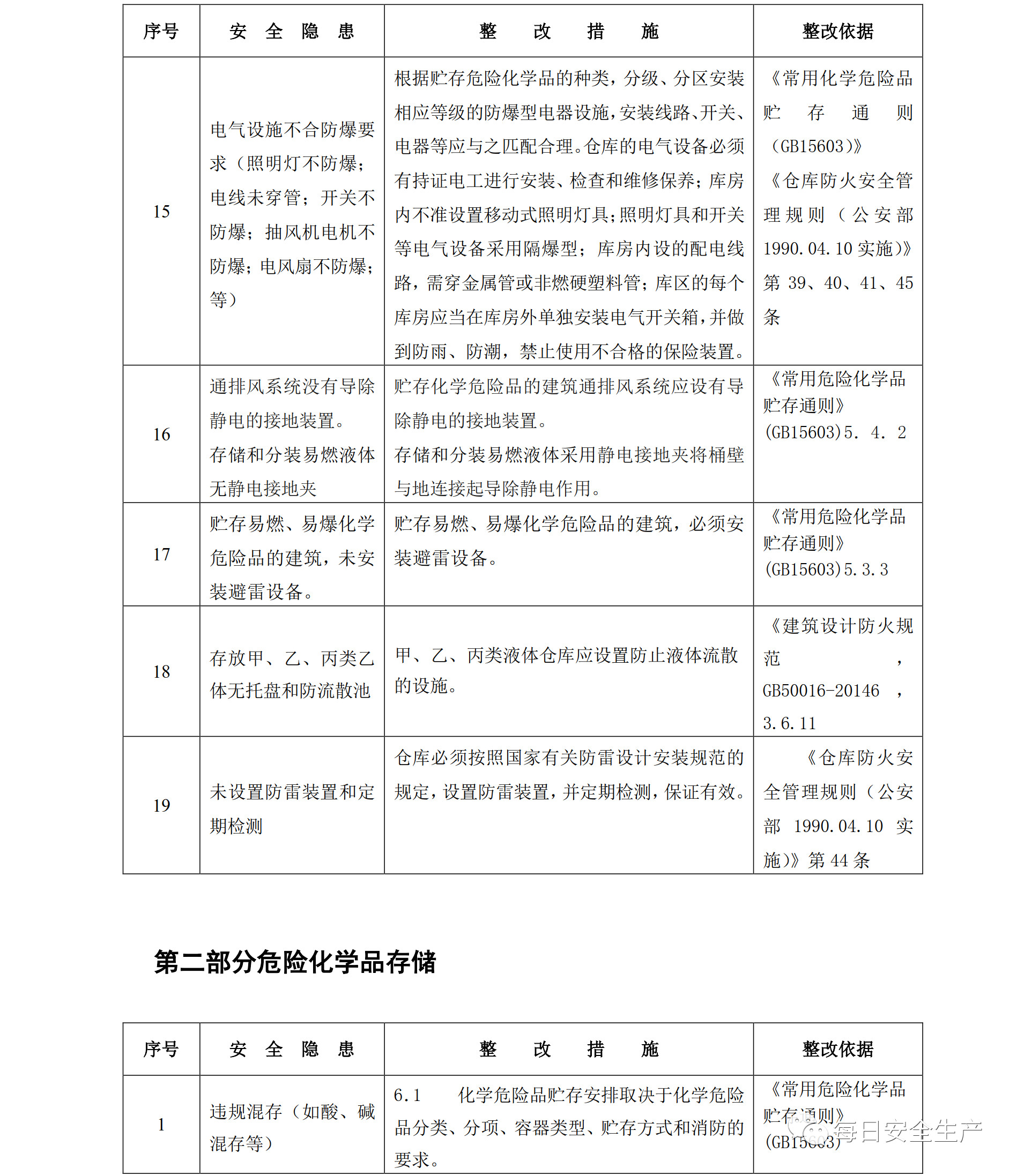
(6)堆垛與燈的距離不應小于0.5 m。

3.貨物堆垛應符合下重上輕,下大上小,規則平整的要求,倉庫應設置限高線。
GA1131-2014:



GB50016-2014(2018):
4.1.5甲、乙、丙類液體儲罐,液化石油氣儲罐,可燃、助燃氣體儲罐和可燃材料堆垛,與架空電力線的最近水平距離應符合本規范第10.2.1條的規定。
10.2.1 架空電力線與甲、乙類廠房(倉庫),可燃材料堆垛,甲、乙、丙類液體儲罐,液化石油氣儲罐,可燃、助燃氣體儲罐的最近水平距離應符合表10.2.1的規定。
35kV及以上架空電力線與單罐容積大于200m3或總容積大于1000m3液化石油氣儲罐(區)的最近水平距離不應小于40m。
表10.2.1 架空電力線與甲、乙類廠房(倉庫)、可燃材料堆垛等的最近水平距離(m)

《常用化學危險品貯存通則》(GB 15603-1995)6.1化學危險品儲存安排取決于化學危險品分類、分項、容器類型、儲存方式和消防的要求。
《腐蝕性商品儲存養護技術條件》(GB17915-2013)
GB17915-2013:


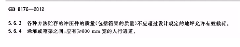
《工業企業廠內鐵路、道路運輸安全規程》(GB 4387-2008)6.3.9易燃、易爆物品的裝載量不得超過貨物載重量的2/3,堆放高度不得高于車廂欄板。 《沖壓車間安全生產通則》(GB 8176-2012) 《巷道堆垛起重機 安全規范》(JB/T 11269-2011) 古銅色Safety注:在安全生產標準化評審細則中,有的規定堆高限度規定不超3m。我們要根據實際情況,如堆垛物質特性與方法(如貨架式)、地基條件等多種因素,辨識出是否可承受風險,即以人不受到傷害為其本出發點來判斷物品堆高安全性。
GB 8176-2012:




《危險貨物道路運輸規則 第6部分:裝卸條件及作業要求》(JT/T 617.6-2018)
JT/T 617.6-2018:

《建筑施工安全檢查標準》(JGJ 59-2011) 《建筑施工易發事故防治安全標準》(JGJ/T429-2018) 《公路工程施工安全技術規范》(JTG F90-2015) 《石油工程建設施工安全規范》(SY/T6444-2018) 《石油化工建設工程施工安全技術標準》(GB/T50484-2019)
JTG F90-2015:




7.倉庫倉儲安全檢查相關規范
倉庫安全檢查表
序號 | 檢查內容 | 檢查依據 | 檢查記錄 | 檢查結果 |
1 | 倉庫內的防火分區之間必須采用防火墻分隔 | 《建筑設計防火規范》(GB50016-2014)第3.3.2條,注1 | ||
2 | 員工宿舍嚴禁設置在倉庫內。 辦公室、休息室設置在丙、丁類倉庫內時,應采用耐火極限不低于2.5h的防火隔墻和1h的樓板與其他部位分隔,并應設置獨立的安全出口。如隔墻上需開設相互連通的門時,應采用乙級防火門。 | 《建筑設計防火規范》(GB50016-2014)第3.3.5條 | ||
3 | 倉庫的安全出口應分散布置。每個防火分區或一個防火分區的每個樓層,其相鄰2個安全出口最近邊緣之間的水平距離不應小于5m | 《建筑設計防火規范》(GB50016-2014)第3.8.1條 | ||
4 | 防火墻應直接設置在建筑的基礎或框架、梁等承重結構上,框架、梁等承重結構的耐火極限不應低于防火墻的耐火極限。 防火墻應從樓地面基層隔斷至梁、樓板或屋面板的地面基層。 | 《建筑設計防火規范》(GB50016-2014)第6.1.1條 | ||
5 | 防火墻上不應開設門、窗、洞口,確需開設時,應設置不可開啟或火災時能自動關閉的甲級防火門、窗 | 《建筑設計防火規范》(GB50016-2014)第6.1.5條 | ||
6 | 防火分隔部位設置防火卷簾時,應符合下列規定: 1、防火卷簾應具有防煙性能,與樓板、梁、墻、柱之間的空隙應采用防火封堵材料封堵; 2、需在火災時自動降落的防火卷簾,應具有信號反饋功能; 3、其他要求,應符合現行國家標準《防火卷簾》GB14102的規定。 | 《建筑設計防火規范》(GB50016-2014)第6.5.3條 | ||
7 | 除本規范另有規定和不宜用水保護或滅火的倉庫外,下列倉庫應設置自動滅火系統,并宜采用自動噴水滅火系統: 1每座占地面積大于1000m2的棉、毛、絲、麻、化纖、毛皮及其制品的倉庫; 7每座占地面積大于1500m2或總建筑面積大于3000m2的其他單層或多層丙類物品倉庫。 | 《建筑設計防火規范》(GB50016-2014) 第8.3.2條 | ||
8 | 應保證貯存物品的平穩、安全。要標明物品名稱、牌號、存入日期和其他注意事項 | 《生產過程安全衛生要求總則》(GB/T 12801-2008)第5.8.1.2條 | ||
9 | 庫區內不得搭建臨時建筑和構筑物,因裝卸作業確需搭建時,必須經單位防火負責人批準,裝卸作業結束后立即拆除 | 《倉庫防火安全管理規則》(公安部令第6號)第三十二條 | ||
10 | 庫房內不準設置移動式照明燈具。照明燈具下方不準堆放物品,其垂直下方與儲存物品水平間距不得小于0.5米 | 《倉庫防火安全管理規則》(公安部令第6號)第三十九條 | ||
11 | 庫房內敷設的配電線路,需穿金屬管或用非燃硬塑料管保護 | 《倉庫防火安全管理規則》(公安部令第6號)第四十條 | ||
12 | 倉庫應當設置醒目的防火標志。進入甲、乙類物品庫區的人員,必須登記,并交出攜帶的火種。 | 《倉庫防火安全管理規則》(公安部令第6號)第四十六條 | ||
13 | 消防器材應當設置在明顯和便于取用的地點,周圍不準堆放物品和雜物 | 《倉庫防火安全管理規則》(公安部令第6號)第五十二條 | ||
14 | 倉儲場所應劃線標明庫房的墻距、垛距、主要通道、貨物固定位置等,并按本標準要求設置必要的防火安全標志 | 《倉儲場所消防安全管理通則》(GA1131-2014)第3.4條 | ||
15 | 5.1.2 防火檢查應包括以下內容: a) 各項消防安全制度和消防安全操作規程的執行和落實情況; b) 防火巡查、火災隱患整改措施落實情況; c) 安全員消防知識掌握情況; d) 室內倉儲場所是否設置辦公室、員工宿舍; e) 物品入庫前是否經專人檢查; f) 儲存物品是否分類、分組和分堆(垛)存放,防火間距是否滿足要求,是否存放影響消防安全的物品等; g) 火源、電源管理情況,用火、用電有無違章; h) 消防通道、安全出口、消防車通道是否暢通,是否有明顯的安全標志; i) 消防水源情況,滅火器材配置及完好情況,消防設施有無損壞、停用、埋壓、遮擋、圈占等影響使用情況; j) 其他需要檢查的內容。 | 《倉儲場所消防安全管理通則》(GA1131-2014)第5.1.2條 | ||
16 | 消防栓、滅火器、消防安全標志燈設施、器材是否完好 | 《倉儲場所消防安全管理通則》(GA1131-2014)第5.2.2條 | ||
17 | 倉儲場所每月應至少組織一次防火檢查,各部門(班組)每周應至少開展一次防火檢查。
| 《倉儲場所消防安全管理通則》GA1131-2014第5.1.1條 | ||
18 | 甲、乙、丙類物品的室內儲存場所其庫房布局、儲存類別及核定的最大儲存量不應擅自改變。如需改建、擴建或變更使用用途的,應依法向當地公安機關消防機構辦理建設工程消防設計審核、驗收或備案手續 | 《倉儲場所消防安全管理通則》GA1131-2014第6.4條 | ||
19 | 庫房內堆放物品應滿足以下要求: a) 堆垛上部與樓板、平屋頂之間的距離不小于0.3m(人字屋架從橫梁算起); b) 物品與照明燈之間的距離不小于0.5m; c) 物品與墻之間的距離不小于0.5m; d) 物品堆垛與柱之間的距離不小于0.3m; e) 物品堆垛與堆垛之間的距離不小于1m | 《倉儲場所消防安全管理通則》GA1131-2014第6.8條 | ||
20 | 貨架不應遮擋消火栓、自動噴淋系統以及排煙口。 | 《倉儲場所消防安全管理通則》(GA1131-2014)第6.9條 | ||
21 | 進入易燃、可燃物資儲存場所的蒸汽機車和內燃機車應設置防火罩。蒸汽機車應關閉風箱和送風器,并不應在庫區內清爐 | 《倉儲場所消防安全管理通則》(GA1131-2014)第7.2條 | ||
22 | 汽車、拖拉機不應進入甲、乙、丙類物品的室內儲存場所。 | 《倉儲場所消防安全管理通則》(GA1131-2014)第7.3條 | ||
23 | 車輛加油或充電應在指定的安全區域進行,該區域應與物品儲存區和操作間隔開 | 《倉儲場所消防安全管理通則》(GA1131-2014)第7.5條 | ||
24 | 丙類固體物品的室內儲存場所,不應使用碘鎢燈和超過60W以上的白熾燈等高溫照明燈具。當使用日光燈等低溫照明燈具和其他防燃型照明燈具時,應對鎮流器采取隔熱、散熱等防火保護措施,確保安全。 | 《倉儲場所消防安全管理通則》GA1131-2014第8.2條 | ||
25 | 室內儲存場所內不應使用電路、電烙鐵、電熨斗、電熱水器等電熱器具和電視機、電冰箱等家用電器。 | 《倉儲場所消防安全管理通則》GA1131-2014第8.7條 | ||
26 | 倉儲場所設置的消防通道、安全出口、消防車通道,應設置明顯標志并保持通暢,不應堆放物品或設置障礙物。 | 《倉儲場所消防安全管理通則》(GA1131-2014)第10.4條 | ||
27 | 倉儲場所設置的消火栓應有明顯標志。室內消火栓箱不應上鎖,箱內設備應齊全、完好。距室外消火栓、水泵接合器2m范圍內不應設置影響其正常使用的障礙物。 | 《倉儲場所消防安全管理通則》(GA1131-2014)第10.7條 | ||
28 | 紙品儲存的環境應通風、干燥 | 《紙品裝卸、儲運安全要求》(GB/T 18026-2000)第6.1條 | ||
29 | 紙品堆垛,要求成行堆放。貨垛要求四面平整,穩固。貨垛之間的消防通道寬度應不小于3m,貨垛之間的垛距應不小于0.8m | 《紙品裝卸、儲運安全要求》(GB/T 18026-2000)第6.2條 | ||
30 | 紙品堆垛高度應在機械作業能力范圍內,單位面積上堆垛紙品的總質量不得超過庫場單位面積承載能力 | 《紙品裝卸、儲運安全要求》(GB/T 18026-2000)第6.6條 | ||
31 | 找準貨物重心,叉載前調整貨叉間距,重新叉載確保重心在中心位置。 | 《平衡重式叉車穩定性試驗》(GB-T 5141-2005) | ||
32 | 每次叉載應確保貨物緊貼擋貨架,否則不得啟動。 | 《機動工業車輛安全規范》(GB 10827-1999) | ||
33 | 對貨物進行捆綁、加固后方可行使。 | 《機動工業車輛安全規范》(GB 10827-1999) | ||
34 | 叉載貨物后,做短距離后退,確保叉載貨物與周邊物體無任何聯系,有足夠安全間距后,再根據叉載貨物的屬性、狀態等情況,選擇合適的后傾角度。 | 《機動工業車輛安全規范》(GB 10827-1999) | ||
35 | 禁止用叉車代替升降平臺從事高處作業。 | 《機動工業車輛安全規范》(GB 10827-1999) | ||
36 | 嚴禁作業時司機離開駕駛座位,加強現場安全監管和培訓。 | 《機動工業車輛安全規范》(GB 10827-1999) |
危險化學品倉庫檢查表











