新消息!《安全生產輕微違法行為不處罰目錄清單》,明確這些行為不處罰!
多地發布:《安全生產輕微違法行為不處罰目錄清單》
1.山東青島 :21項安全生產輕微違法行為不予行政處罰
2..福建:《三明市安全生產輕微違法行為不予行政處罰目錄清單》出臺,屬首次發現并及時糾正且未造成危害后果的12項輕微違法行為,不予行政處罰
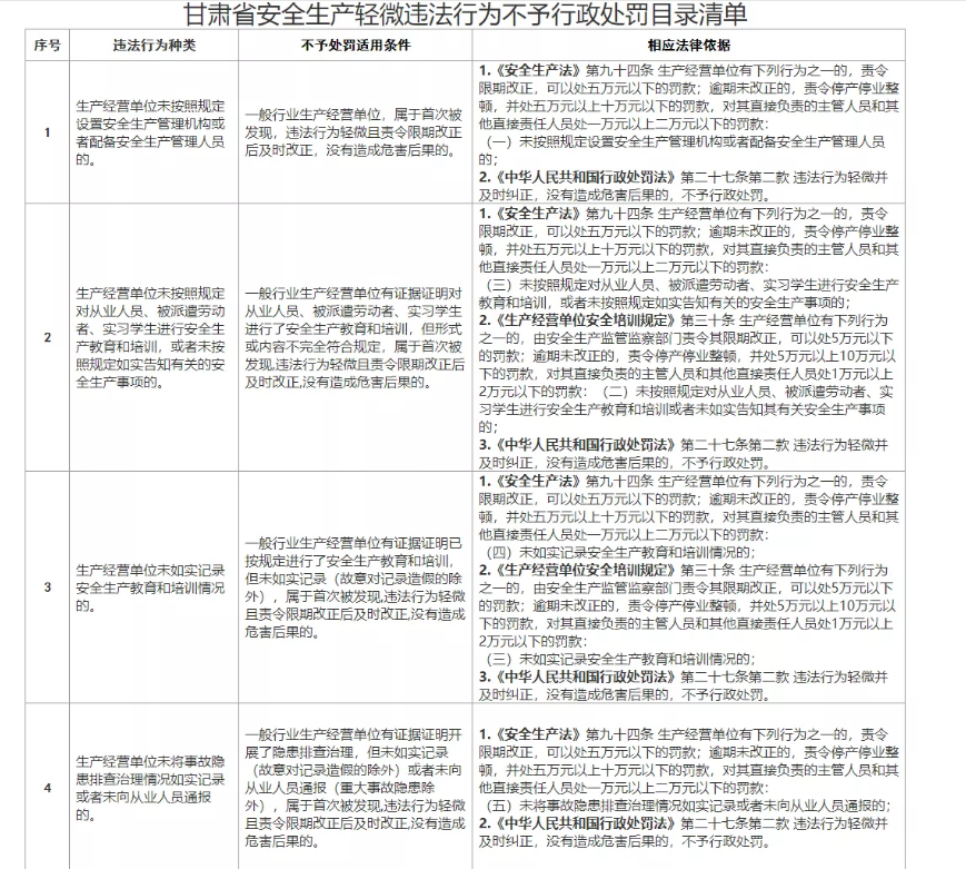
3.甘肅省 應急管理廳公布《甘肅省安全生產輕微違法行為不予行政處罰目錄清單》,規定20項安全生產輕微違法行為不予行政處罰,主動為企業發展提供容錯支持。
4.浙江:溫州市應急管理局依法不予行政處罰的輕微安全生產違法行為目錄清單
山東青島:21項安全生產輕微違法行為不予行政處罰
《清單》共列出一般行業生產經營單位安全生產輕微違法行為21項,自2020年5月8日至2023年5月7日期間,屬于首次被發現并及時糾正,沒有造成危害后果的,不予行政處罰”,青島市應急局政策法規處處長聶新解釋說。
據介紹,對不予行政處罰的安全生產輕微違法主體,應綜合運用責令整改、批評教育、提醒告誡等多種手段,同時提供跟蹤指導、專家上門、技術幫助、法律咨詢等多種服務方式,督促指導生產經營單位及時糾正違法行為,確保安全生產。
青島市應急局堅持柔性執法和嚴格監管并重,對未列入《清單》,但其違法行為的性質、情節、社會危害程度等符合《中華人民共和國行政處罰法》等法律、法規、規章規定的不予處罰情形的其他安全生產輕微違法行為,不予行政處罰。嚴格對輕微違法行為整改情況進行復查驗收,確保符合國家法律法規和標準要求。對整改不符合要求、拒不整改、違法情節嚴重、再次發現同一種違法行為的生產經營單位,依法依規嚴格執法,監督生產經營單位依法履行安全生產主體責任。
1.生產經營單位未將事故隱患排查治理情況如實記錄的,只要一般行業生產經營單位有證據證明開展了隱患排查治理,但未如實記錄(故意對記錄造假的除外),屬于首次被發現并及時糾正,沒有造成危害后果的不予行政處罰。
2.生產經營單位未向從業人員通報事故隱患排查治理情況的,一般行業生產經營單位開展了隱患排查治理工作,但未向從業人員通報(重大事故隱患除外),屬于首次被發現并及時糾正,沒有造成危害后果的不予行政處罰。
3.生產經營單位未與承包單位、承租單位簽訂專門的安全生產管理協議或者未在承包合同、租賃合同中明確各自的安全生產管理職責,或者未對承包單位、承租單位的安全生產統一協調、管理的,一般行業生產經營單位,屬于首次被發現并及時糾正,沒有造成危害后果的不予行政處罰。
其他18條分別是:
1.生產經營單位未按照規定對從業人員、被派遣勞動者、實習學生進行安全生產教育和培訓的,一般行業生產經營單位有證據證明對從業人員、被派遣勞動者、實習學生進行了安全生產教育和培訓,但形式或內容不完全符合規定,屬于首次被發現并及時糾正,沒有造成危害后果的不予行政處罰。
2.生產經營單位未如實記錄安全生產教育和培訓情況的,一般行業生產經營單位有證據證明已按規定進行了安全生產教育和培訓,但未如實記錄(故意對記錄造假的除外),屬于首次被發現并及時糾正,沒有造成危害后果的不予行政處罰。
3.生產經營單位未按照規定定期組織應急預案演練的,一般行業生產經營單位,屬于首次被發現并及時糾正,沒有造成危害后果的不予行政處罰。
4.生產經營單位未按照規定制定生產安全事故應急救援預案的,一般行業生產經營單位未制定應急救援預案,屬于首次被發現并及時糾正,沒有造成危害后果的不予行政處罰。
5.生產經營單位未為從業人員提供符合國家標準或者行業標準的勞動防護用品的,一般行業生產經營單位,屬于首次被發現并及時糾正,沒有造成危害后果的不予行政處罰。
6.生產經營單位未建立事故隱患排查治理制度的,一般行業生產經營單位,屬于首次被發現并及時糾正,沒有造成危害后果的不予行政處罰。
7.生產經營單位未按規定設置安全總監、安全生產委員會的,一般行業生產經營單位,屬于首次被發現并及時糾正,沒有造成危害后果的不予行政處罰。
8.生產經營單位未按照《山東省安全生產條例》規定,提取和使用安全生產費用的,一般行業生產經營單位,屬于首次被發現并及時糾正,沒有造成危害后果的不予行政處罰。
9、生產經營單位未建立健全安全生產風險分級管控制度的,一般行業生產經營單位,屬于首次被發現并及時糾正,沒有造成危害后果的不予行政處罰。
10.生產經營單位在應急預案編制前未按照規定開展風險辨識、評估和應急資源調查的,一般行業生產經營單位,屬于首次被發現并及時糾正,沒有造成危害后果的不予行政處罰。
11.生產經營單位未按照規定開展應急預案評審的,一般行業生產經營單位,屬于首次被發現并及時糾正,沒有造成危害后果的不予行政處罰。
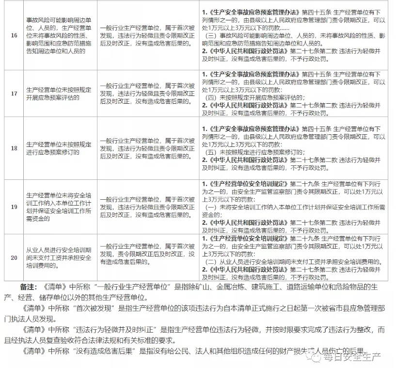
12.事故風險可能影響周邊單位、人員的,生產經營單位未將事故風險的性質、影響范圍和應急防范措施告知周邊單位和人員的,一般行業生產經營單位,屬于首次被發現并及時糾正,沒有造成危害后果的不予行政處罰。
13.生產經營單位未按照規定開展應急預案評估的,一般行業生產經營單位,屬于首次被發現并及時糾正,沒有造成危害后果的不予行政處罰。
14.生產經營單位未按照規定進行應急預案修訂的,一般行業生產經營單位,屬于首次被發現并及時糾正,沒有造成危害后果的不予行政處罰。
15.生產經營單位未將安全培訓工作納入本單位工作計劃并保證安全培訓工作所需資金的,一般行業生產經營單位,屬于首次被發現并及時糾正,沒有造成危害后果的不予行政處罰。
16.生產經營單位未按規定使用安全生產資金投入的,一般行業生產經營單位,屬于首次被發現并及時糾正,沒有造成危害后果的不予行政處罰。
17.生產經營單位未按規定開展安全生產標準化建設活動的,一般行業生產經營單位,屬于首次被發現并及時糾正,沒有造成危害后果的不予行政處罰。
18.生產經營單位未按規定執行單位負責人現場帶班制度的,一般行業生產經營單位,屬于首次被發現并及時糾正,沒有造成危害后果的不予行政處罰。
甘肅省應急管理廳公布《甘肅省安全生產輕微違法行為不予行政處罰目錄清單》





